ЈАВНА УСТАНОВА ВЕТЕРИНАРСКИ ИНСТИТУТ РЕПУБЛИКЕ СРПСКЕ “ДР ВАСО БУТОЗАН”
92 годинe постојања
92 годинe искуства
92 годинe традиције
92 годинe квалитета
92 године у служби здравља људи и животиња
Институт
Општи подаци
Организација
Организационе јединице
Организациона шема
Менаџмент
Истраживачи
Историјат
др Васо Бутозан
Институционална сарадња
РС и БиХ
Регионална
Међународна
Корисни линкови
Едукација
Учешће на обукама
Организација едукативних скупова
Учешће на научним и стручним скуповима
Дјелатности
Лабораторијска дјелатност
Значајне активности и резултати
Правила одлучивања
Упутства
Каталог понуда
Издавачка дјелатност
Књиге и монографије
Ветеринарски журнал
Истраживачка дјелатност
Пројекти
Домаћи пројекти
Међународни пројекти
Епидемиолошке студије
Откриће нових микроорганизама
Научно вијеће
Чланови научног вијећа
Извјештаји
Докторске дисертације
Магистарске тезе и мастер радови
Специјалистички радови
Акредитацијa
Јавне набавке
Вијести
Контакт
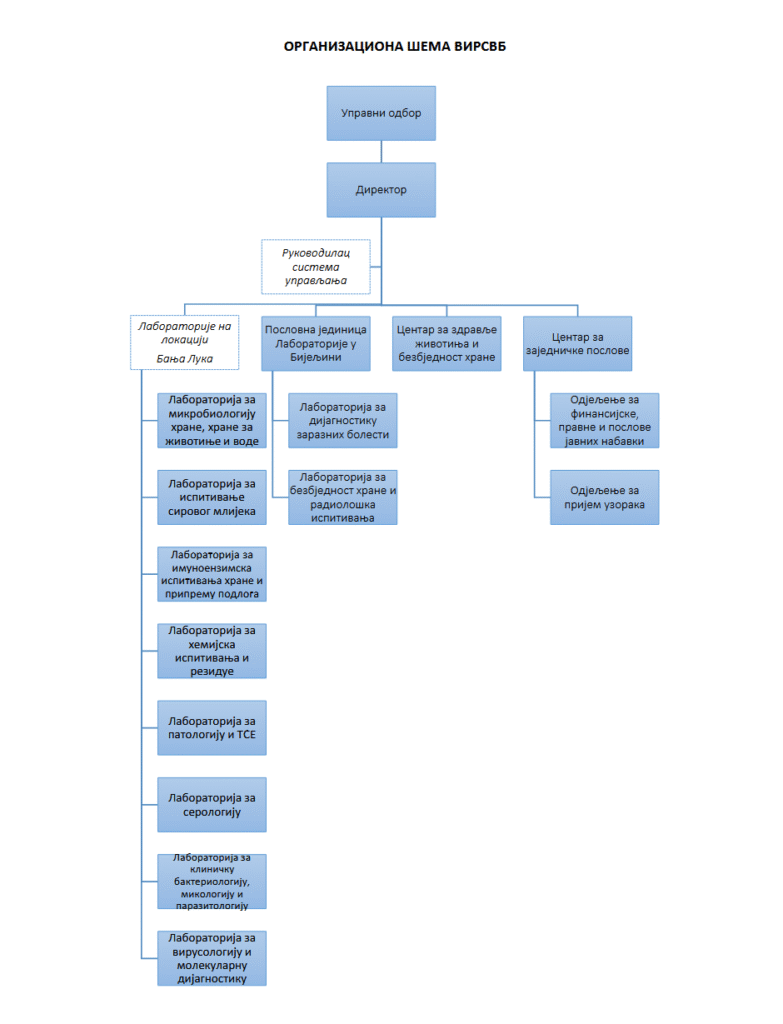
Организациона шема
Oрганизациона шема - PDF
Корисни линкови
Каталог понуда
Сертификат о акредитацији
Додатак акредитацији
Ветеринарски журнал
Анкета
Контакт
Бања Лука
Aдреса: Бранка Радичевића 18
Тел:
051 229-210
email:
info@virs-vb.com
Радно вријеме: 7.30 - 15.30 ч
Контакт
Бијељина
Aдреса: Индустријска зона 2
Тел:
055 221 480
email:
info@virs-vb.com
Радно вријеме: 7.30 - 15.30 ч
Сва права задржана, забрањено копирање садржаја © 2014 - 2026